Skip to content
Overview

We start with identifying what all modules are required to know & understand about AI / LLM (AI Agents) and work in these areas. These areas are listed below,

 

  • AI / LLM Project Management & System Engineering
  • AI / LLM Infrastructure
  • AI / LLM Models
  • AI / LLM Applications
  • AI / LLM Deployments
  • AI / LLM Optimization
  • AI / LLM Benchmark
  • AI / LLM Billing and Cost Optimization
  • AI / LLM Security
  • AI / LLM Multi-Agents

 

We offer services in these modules

12
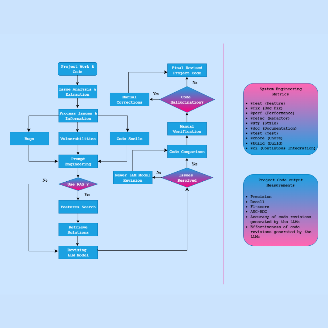
AI / LLM Project Management and System Engineering

AI/LLM project management involves managing project with help of AI/LLM Agents. This evolved project management is used in AI and large language model (LLM) enabled project work. This module addresses the iterative nature of AI/LLM (Agents), data dependencies, and the ethical considerations that differ from conventional software projects. 



AI/LLM system engineering applies robust system engineering principles to develop, integrate, and maintain complex systems that include AI or LLM components. It addresses the unique challenges AI introduces, such as probabilistic behaviors, data dependency, and a lack of interpretability. AI/LLM Models are used to augment traditional system engineering.

1-4
AI / LLM Infrastructure

AI/LLM infrastructure is the specialized combination of hardware, software, and systems required to build, train, deploy, and manage artificial intelligence (AI) and large language models (LLMs). It is a critical foundation for modern AI applications, providing the intense computational power and optimized environment needed for high-performance AI workloads.

3
AI / LLM Models

An AI LLM (Large Language Model) is a type of artificial intelligence trained on massive datasets of text to understand and generate human-like text for tasks like answering questions, translating languages, and summarizing information. These models use deep learning techniques, such as the Transformer architecture, to find patterns and relationships in language, allowing them to produce contextually relevant and coherent responses.

4-1
AI / LLM Applications

AI/LLM applications are uses of large language models, which are a type of AI that understands and generates human-like text, to perform tasks like answering questions, writing content, translating languages, and creating code. These applications range from customer service chatbots and content summarizers to tools that help developers write code and assistants that automate tasks.

5-1
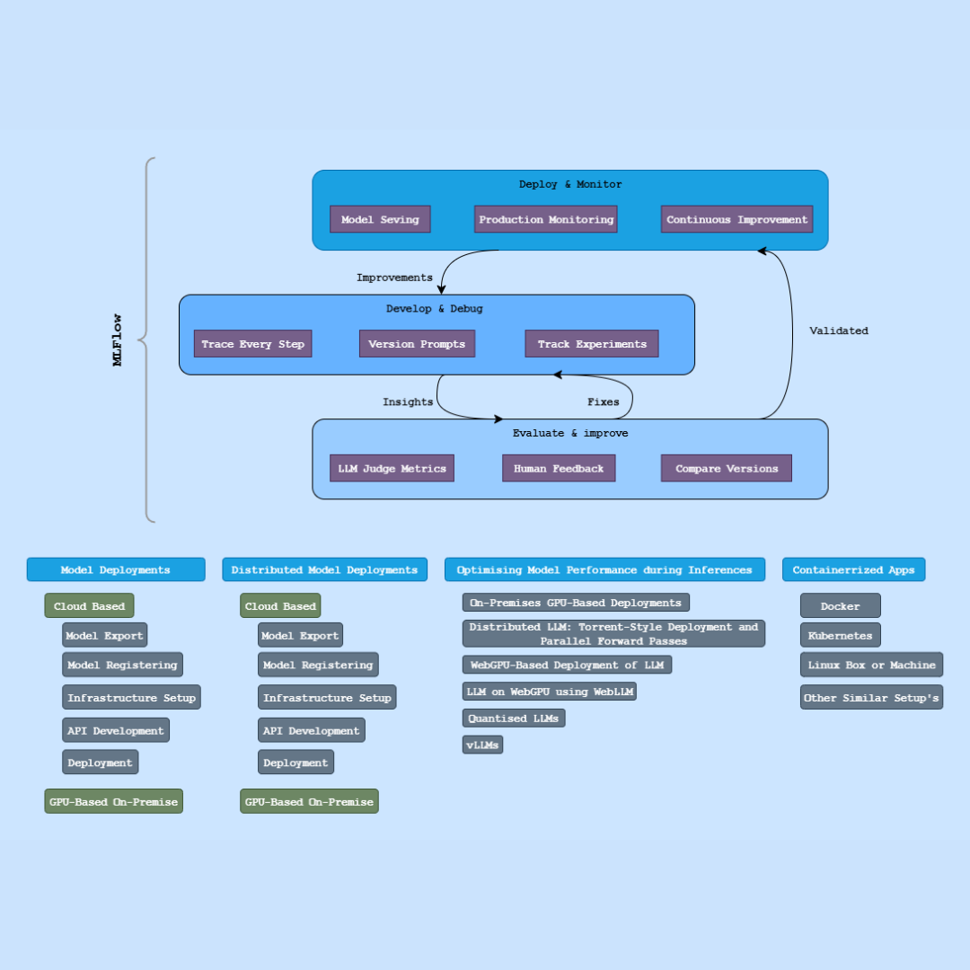
AI / LLM Deployments

AI/LLM deployment is the process of integrating a trained large language model (LLM) into a production environment so it can be used by end-users or applications. This involves setting up the necessary infrastructure, making the model accessible through an API, and ensuring it can handle live user requests for tasks like chatbots, content creation, or data analysis. Deployment options include cloud-based solutions that leverage external APIs or self-hosted, on-premises solutions that provide more control.

6
AI / LLM Optimization

AI / LLM optimization is the process of refining and enhancing the performance and efficiency of large language models. This includes improving computational efficiency, text generation accuracy and how biases are handled, and reducing the environmental impact of training and deploying these models.

7
AI / LLM Benchmark

AI / LLM benchmarking is the process of using standardized tests and metrics to measure and compare the performance of AI and large language models. Benchmarks consist of specific datasets and tasks, such as coding, reasoning, or question-answering, and score models based on how well they complete them. This allows developers and users to objectively assess an LLM's capabilities, compare different models, and identify areas for improvement.

8-1
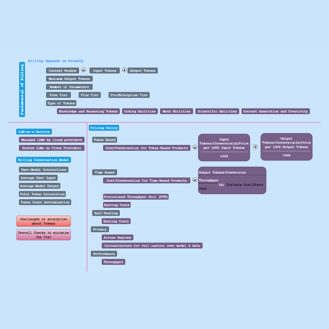
AI / LLM Billing and Cost Optimization

AI/LLM billing is the method of charging for the use of artificial intelligence and large language model (LLM) services. Because AI usage is highly variable and depends on consumption, billing models have evolved past traditional, fixed-fee software subscriptions. The most common models track usage by tokens, API calls, or other metrics.

9
AI / LLM Security

AI/LLM security is the practice of protecting large language models and the systems that use them from threats like data breaches, misuse, and malicious attacks. It involves securing the model's entire lifecycle, from its training data and algorithms to its deployment and user interactions, to prevent risks such as prompt injection, data poisoning, and model theft.

10-1
AI / LLM Multi-Agents

AI/LLM multi-agents are systems where multiple AI agents, each with a specialized role and powered by large language models, collaborate to complete complex tasks. Instead of a single AI trying to do everything, a multi-agent system breaks a problem down, with each agent handling a specific part by communicating and coordinating with others. This teamwork allows them to solve more complex problems more efficiently than a single-agent system.

11-1